End-to-End Workflow for Migrating Firewall Threat Defense to Cloud-Delivered Firewall Management Center
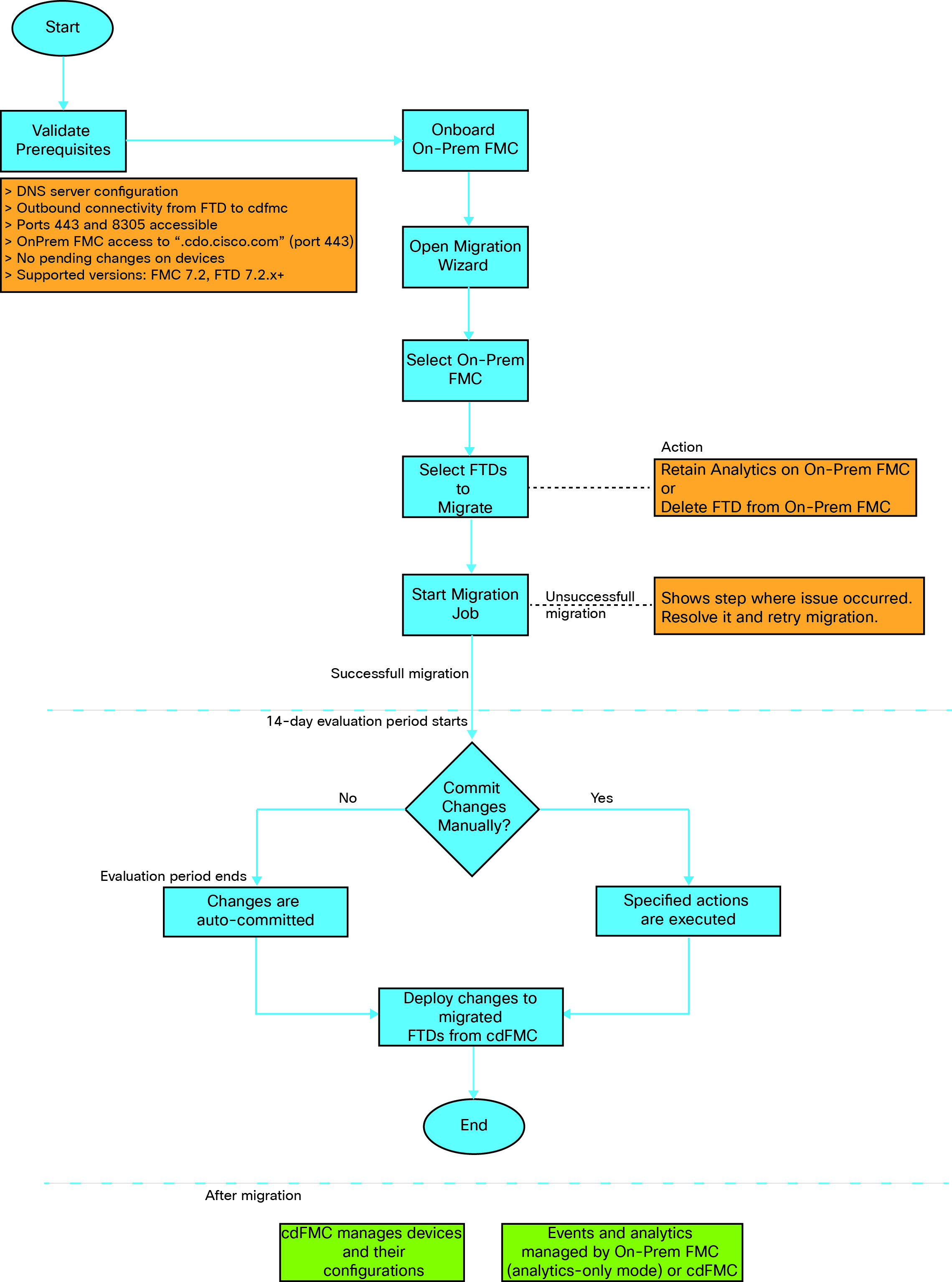
The following flowchart illustrates the high-level workflow for migrating Firewall Threat Defense to Cloud-Delivered Firewall Management Center.

The following flowchart illustrates the high-level workflow for migrating Firewall Threat Defense to Cloud-Delivered Firewall Management Center.
